UART problem

Hardware related problems and workarounds

UART problem

Postby zyeid » Tue Jun 02, 2015 12:54 pm

Hello,
I'm trying to connect my PARALLELLA to a terminal
My power adapter is 3A, i've tested different power adapter and different USB->RS232 adapter
I've cheked the configuration(in putty and other terminal ) and the connection of the cable and the tree file too
The 2 leds lights up the card is working perfectly when i use HDMI
but i always get this:
Untitled.jpg
Untitled.jpg (259.77 KiB) Viewed 19591 times


When i plug the power and after few seconds i plug the USB->RS232 i got nothing!!!!
like there is no buffer

The last thing that i did is to test the signal with an oscilloscope and :o i didn't get a TTL signal like this:
but a sinusoidal signal.

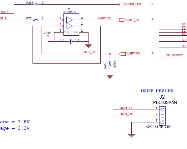
Could it be a problem with the dualbuffer U5: "NC7WZ16"
Un54titled.jpg
Un54titled.jpg (44.2 KiB) Viewed 19591 times
zyeid
 
Posts: 8
Joined: Thu Mar 12, 2015 11:12 am

Re: UART problem

Postby 9600 » Tue Jun 02, 2015 8:14 pm

Andrew Back
User avatar
9600
 
Posts: 997
Joined: Mon Dec 17, 2012 3:25 am

Re: UART problem

Postby zyeid » Fri Jun 05, 2015 11:13 am

zyeid
 
Posts: 8
Joined: Thu Mar 12, 2015 11:12 am

Re: UART problem

Postby 9600 » Fri Jun 05, 2015 1:11 pm

Andrew Back
User avatar
9600
 
Posts: 997
Joined: Mon Dec 17, 2012 3:25 am


Return to Troubleshooting

Who is online

Users browsing this forum: No registered users and 27 guests